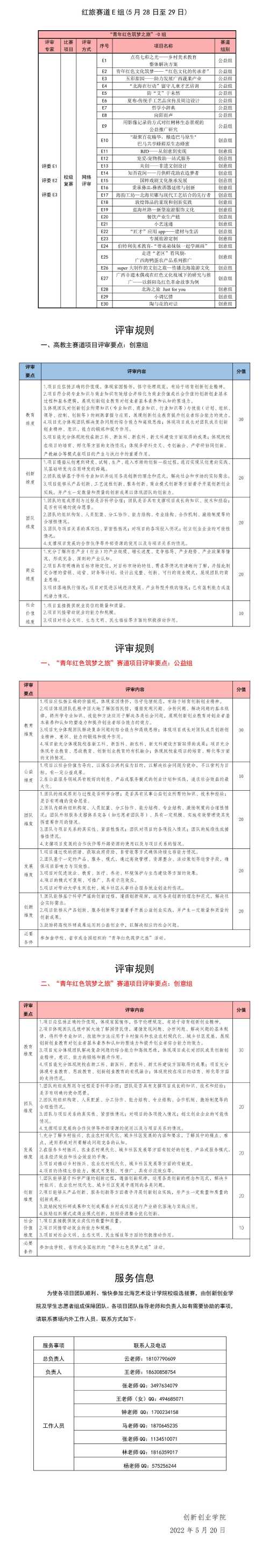
北艺创新〔2022〕8号北海艺术设计学院第八届“互联网+”大赛校级复赛入围名单公示与参赛通知

责编: 林慧君 发布时间:2022-05-20 浏览量:1671